![]() |
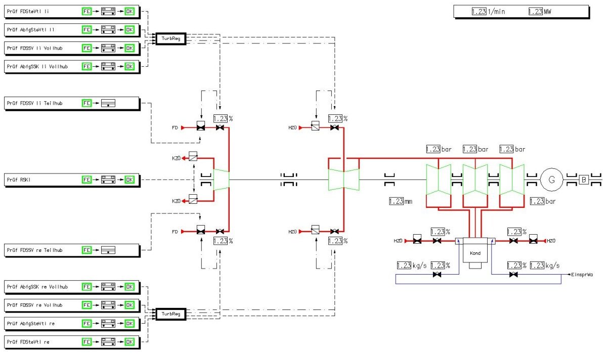
| Kraftwerk Lippendorf: Block R und S Bedienbild der Prüfung Ventile Turbine Bei diesem Bild handelt es sich um eine Aufgabenstellung für die Firma SIEMENS. (Ausgeblendet sind die zugehörigen Kennzeichen) Rechner für die Prüfung Ventile Block S: S0CJK02BA005 In dem Rechner ist auch das komplette Programm für die Prüfung Ventile hinterlegt. Siehe auch Liste der Funktionsgruppen (Bild 2). Eckhard Schmidt - Kappeln |